beat365中文唯一官网
首页
学院概况
学院简介
历史沿革
领导团队
院长致辞
组织机构
制度公开
工作流程
师资队伍
农业经济管理系
市场营销系
企业管理系
会计学系
经济学系
荣休教师
人才培养
本科生教育
研究生教育
继续教育
招生宣传
教学资源
学科学术
学科团队
学科平台
科研成果
党群工作
理论学习
党建动态
工会工作
学生事务
本科生
研究生
就业信息
交流合作
学术交流
合作培养
青年科学家论坛
青年科学家联盟
招贤纳才
校友之家
校友名录
MBA联合会
校友活动
下载专区
教师下载
学生下载
首页
学院概况
学院简介
历史沿革
领导团队
院长致辞
组织机构
制度公开
工作流程
师资队伍
农业经济管理系
市场营销系
企业管理系
会计学系
经济学系
荣休教师
人才培养
本科生教育
研究生教育
继续教育
招生宣传
教学资源
学科学术
学科团队
学科平台
科研成果
党群工作
理论学习
党建动态
工会工作
学生事务
本科生
研究生
就业信息
交流合作
学术交流
合作培养
青年科学家论坛
青年科学家联盟
招贤纳才
校友之家
校友名录
MBA联合会
校友活动
下载专区
教师下载
学生下载
工作流程
党的建设
本科生工作
全日制研究生工作
MBA工作
教师队伍建设
科研管理
国际合作与交流
群团工作
综合事务
全日制研究生工作
您的位置是:
首页
>
学院概况
>
工作流程
>
全日制研究生工作
>
正文
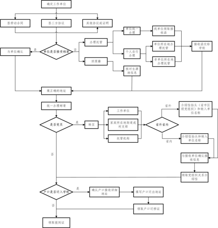
毕业生派遣手续流程图
发布日期:2020-12-17
访问次数:
上一篇:
困难补助发放流程图
下一篇:
就业指导讲座流程图