beat365中文唯一官网2020届毕业生校园巡回招聘会
时间:2019年11月17日(周日) 上午8:30-12:00
地点:学生综合服务大楼户外广场
1)参会单位信息公告:http://hzau.91wllm.com/jobfair/view/id/37329
2)招聘会线采取上线下互动,方便同学们投递简历,可在微信上搜索关注「应届毕业生快投」小程序,简历直达hr邮箱。
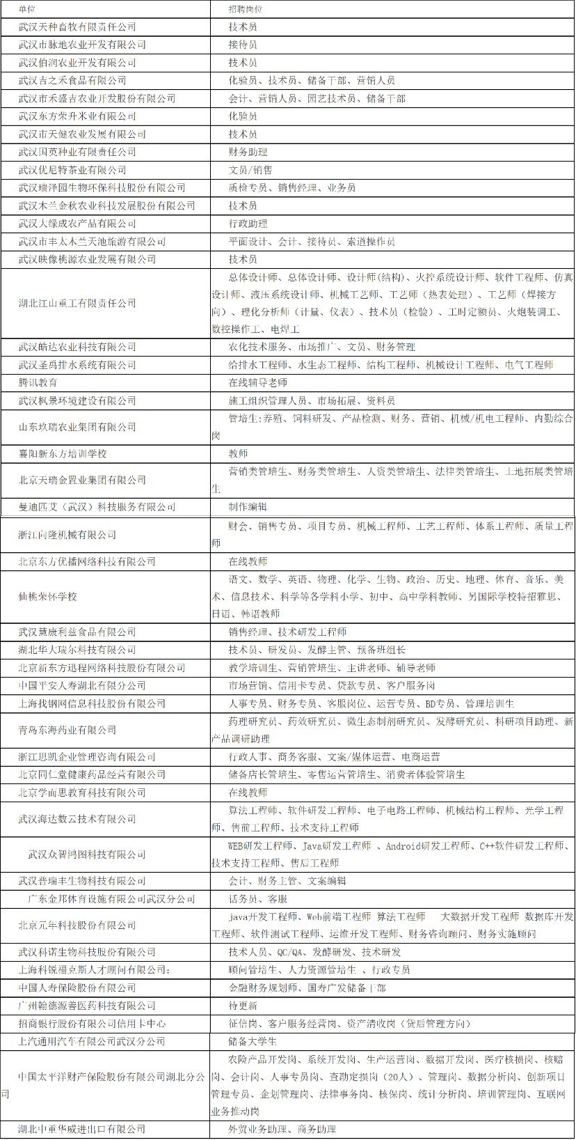
参会单位岗位公告如下:




岗位信息持续更新中…
会务组联系方式
联系电话:15629195168(同步微信号,加微信确认信息)
单位咨询QQ:3392427536 人才交流群:710947287
简历投递邮箱:3392427536@qq.com
招聘会提示:
1)任何招聘单位,以任何名义向求职者收取抵押金、风险金、报名费、培训费等行为,都属非法行为。
2)现场招聘会线上线下互动,方便求职者现场投递简历,推送「应届毕业生快投」平台,链接(http://invite.kuaitoucv.com/),一分钟录入,请将链接复制到常用浏览器打开,开始录入您的招聘信息。
3)乘车路线:武汉公交571、576、591、570路均可以到达beat365中文唯一官网。